为提高青少年的社会责任感,引领青年投身乡村振兴,5月15日到17日,365英国上市参加英国365集团公司“聊耕杯”乡村振兴提案大赛。
参赛学生通过问卷调查、查找资料等方式,了解乡村现状及面临的问题。在调研过程中,学生们发现聊城乡村在产业发展、人才培养、文化建设等方面存在一些亟待解决的问题:部分乡村产业结构单一,缺乏特色产业,导致经济发展缓慢;文化建设相对滞后,传统文化得不到有效传承和弘扬,乡村凝聚力不足。针对这些问题,学生经过反复讨论与思考,就农村教育资源改善、乡村生态环境治理、产业发展等方面,提出了一系列可行性建议,如开展“送课下乡”活动,增加具有乡土课程的资源;优化产业结构,加强生态环保,加大乡村文化建设投入,加强人才振兴。
优秀提案



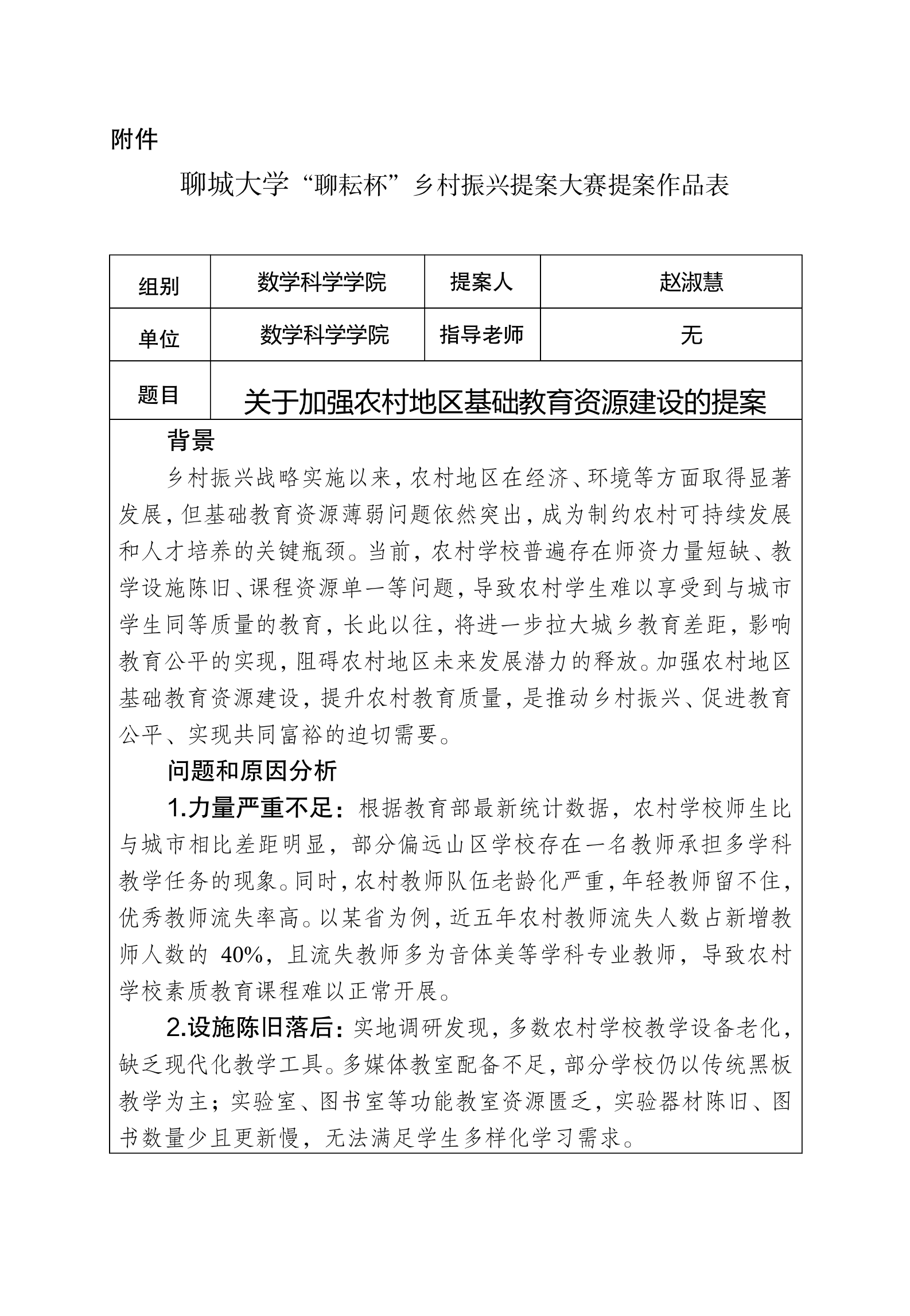
——2024级7班赵淑慧



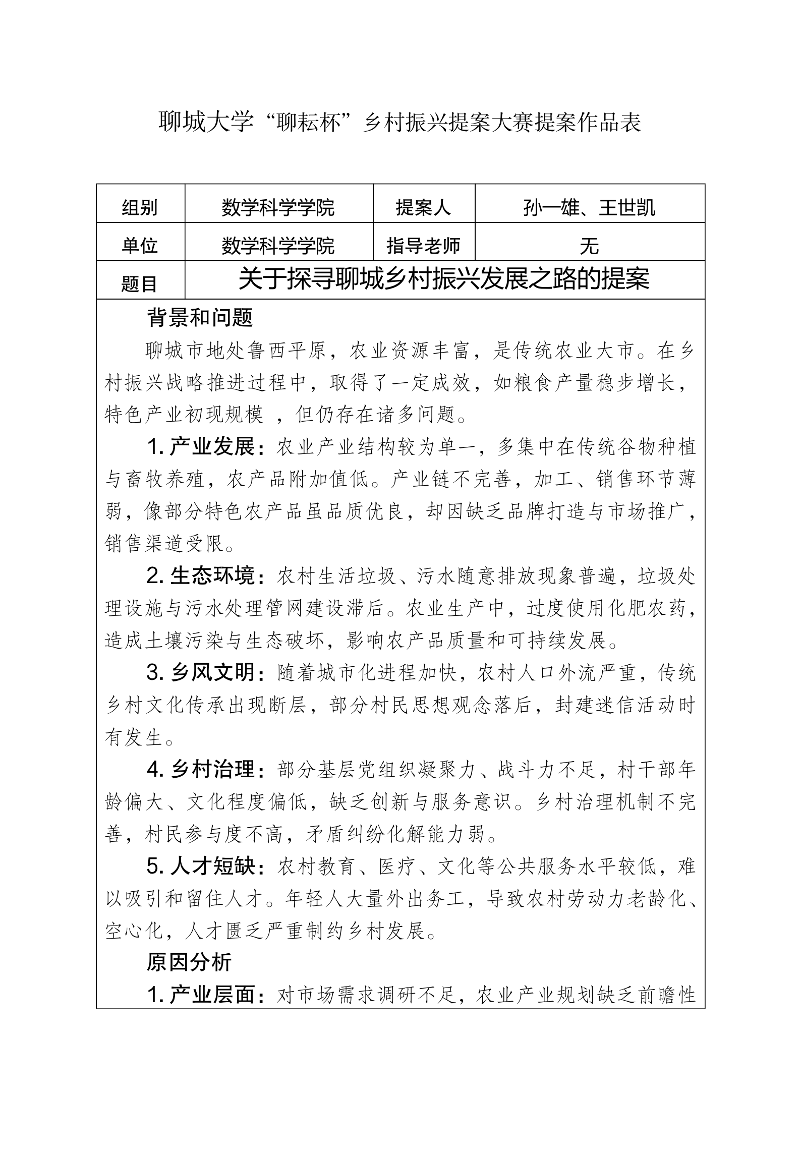
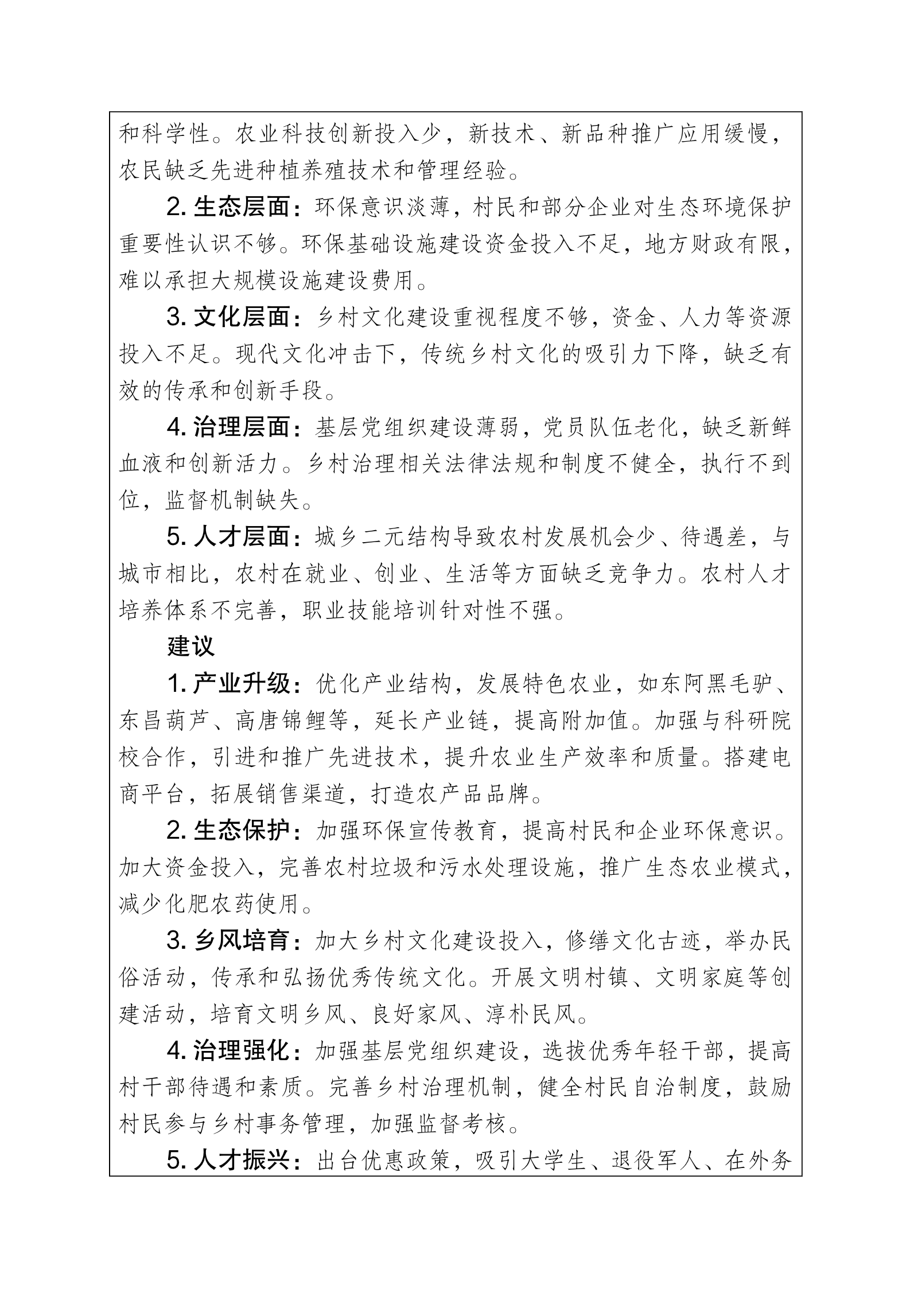
——2024级3班孙一雄、王世凯
本次模拟政协大赛,给学生搭建了一个关注社会、服务社会的平台,使其将理论运用于实践,将专业知识与现实需求相融合,为社会治理探寻破题之法,贡献青年之智。同时,增进青年学生对中国提案制度的了解,为培养学子的公共意识与实践能力持续赋能。
(审核 张进军)